妙蛙种子多肉植物!
0
准备工作:
材料:
简介

如果你曾浏览过Thingiverse或Reddit,想必见过低多边形风格的妙蛙种子花盆设计。如果没有,我强烈推荐你查看Hitsman的这款作品(链接在此)。
过去一年左右,我一直通过3D打印这种花盆并将其作为礼物赠送给朋友。低多边形妙蛙种子的设计堪称绝妙,实话说,自从拥有3D打印机以来,它一直是我最钟爱的打印作品之一。然而我始终觉得还能让这个多肉花盆更酷炫——于是,我一鼓作气设计出了这款「妙蛙种子旋转多肉花盆」!我分别制作了步进电机版和伺服电机版,并在上方视频中详细讲解了不同版本的优缺点及制作方法。
伺服与步进版本

我为旋转多肉花盆设计了两种独立的控制方案:伺服电机版和步进电机版,你可以根据需求自由选择。伺服版本的噪音稍大一些,但通过安装在机壳后方的电位器,可以实现对转速的完全调控。而步进电机版本的运转更加流畅,我采用了ATTiny85微控制器,加这意味着未来如果想添加更多功能或不同的运动模式会更方便。不过它的缺点是,由于使用步进电机,如果长时间运行的话,电机可能会变得相当烫。所以我让你们自己决定要制作哪个版本,因为我认为两个版本都超级酷炫!
所需的伺服版本组件

我将首先解释如何创建 Servo 版本。您将需要以下内容:
1. 3D 带盖印刷外壳
2. 3D 印刷 Bulbasour 伺服版
3. 555 计时器
4. 5V 电源
5. 10K 电位计
6. 5.1K 电阻
7. 220K 电阻
8. 1N4001 二极管
9. 22 nF 电容器
10. .1 uF 电容器
11. 连续旋转伺服(或 Mod SG90 伺服)
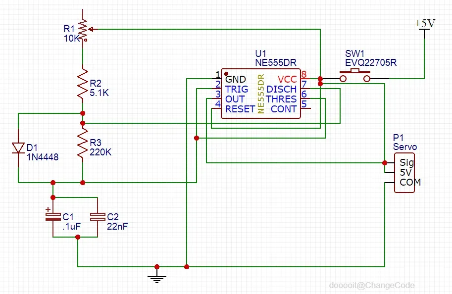
伺服电子设备

现在您已经收集了所有必需的组件,是时候开始将所有组件组装在一起了。我建议先在面包板上将所有东西都连接起来,然后在一切正常后继续将所有东西焊接在电路板上。
我们电路的核心是 555 定时器 IC。这是我最喜欢的 IC 之一,因为它的多功能性,因为它可以用作定时器、脉冲发生器、振荡器以及更多功能。
我们将使用555定时器的无稳态模式(astable mode)进行低占空比操作。这意味着定时器没有稳定的输出状态,而是通过低于50%的占空比不断在高低电平之间切换。幸运的是,我已经帮你们计算好了伺服电机所需的电阻和电容组合值,因此你们无需自行推导任何公式!
我们将使用一个10K电位器来控制旋转多肉的转速。此外,我还添加了一个开关,用于控制整个电路的电源通断。由于所有线路都将被安装并隐藏在3D打印的机壳内部,因此通过电位器调节转速时无需打开外壳,同时也能随时通过开关控制电路的启停,非常方便。
伺服版本设计





我们的电子装置包括一个伺服器、开关、电位器和5V电源,所以我们需要打印出3D版本的妙蛙种子模型、外壳盒子以及盖子。我设计这个盒子时考虑到了方便安装电位器和标准的开/关开关。妙蛙种子的盖子上有一个槽口,可以先把伺服器放入妙蛙种子体内,然后再通过盖子上的槽口穿出,这样就能确保妙蛙种子不需要任何额外的固定措施,因为它应该能够稳稳地待在原位。
这些设计可以在Thingiverse上找到,链接如下:
安装伺服组件





在这一步中,我们要把所有的组件像拼图一样组装起来,请按照以下步骤操作:
1. 首先,让我们从清理3D打印件上的支撑结构开始。想象自己是一位雕塑家,正在为即将诞生的作品做最后的修饰。
2. 接下来,将伺服器温柔地插入妙蛙种子体内的槽口中,别忘了它的“尾巴”(也就是线缆接头)也需要一起安置好哦。这就像是给妙蛙种子安装了一个小马达,让它准备好随时展示自己的舞蹈才华。
3. 现在,是时候让电位器这个“音量控制器”入住了,它应该被放置在右侧的槽口里。调节电流大小的任务就交给它啦!
4. 左侧则欢迎我们的开/关开关大驾光临。它就像门卫大叔,负责掌控整个装置的启动和停止。
5. 接着,把5V电源线通过中间的小孔穿过去,为整个系统注入生命的能量。
6. 然后,将所有的东西连线到你的面包板或者穿孔板上。这一步就像是连接神经网络,让每个部分都能愉快地交流。
7. 最后,只需将盖子轻轻一放,它就会像魔法一样精准地卡在外壳盒子上,完美收尾!
测试



将多肉植物连接到旋转伺服器后,请继续进行测试。您可以使用背面的电位计来调节速度。
你可以查看视频教程。
所需的步进组件

如果你选择制作步进电机版本而不是伺服版本,你需要以下组件:
- 妙蛙种子步进电机版模型
- 外壳盒子和盖子
- 28BJY-48 步进电机
- ULN2003 电机驱动器
- 5V 电源
- 开/关开关
- ATTiny85 微控制器
3D设计文件可以在这里找到:
https://www.thingiverse.com/thing:3437696
步进电子元件

对于步进电机版本的电子组件来说,由于我们使用的是预先购买的ULN2003电机驱动板,因此会更加简单。这类驱动板通常以套件形式出售,价格非常实惠,非常适合像这样的小型项目。
我们将使用ATTiny85来控制步进电机的速度。ATTiny85拥有8KB的程序存储空间、6个I/O引脚以及4通道10位ADC(模数转换器),在外部晶振的支持下最高可运行于20MHz。这块芯片仅需大约2美元,非常适合那些不需要用到Arduino这样较复杂控制器的简单项目。
ATTiny85 的步进编程




编程ATTiny85非常简单。只需上传下面的代码,你的ATTiny85就会被编程为以慢速旋转。我使用了Sparkfun的Tiny AVR编程器来简化这个过程。
安装步进组件




在你收集齐所有组件并将电子部件组装好之后,就该把它们全部整合起来了。
将步进电机插入妙蛙种子体内的槽中,并将电线通过盖子上的孔穿出。根据电路图接线开/关开关,并将其余部分连接到5V电源上。这样,你的项目就组装完成了。
0
0
0
qq空间
微博
复制链接
分享