Blender新手教学之小船


头像
崧峻.
原创
发布时间: 2025-06-10 02:19:23 | 阅读数 0收藏数 0评论数 0
封面
本期来教大家用Blender制作一个小船,大家可以跟着步骤慢慢来,刚刚入门的小白也可以制作,也可以用来当练习来巩固基础。
1

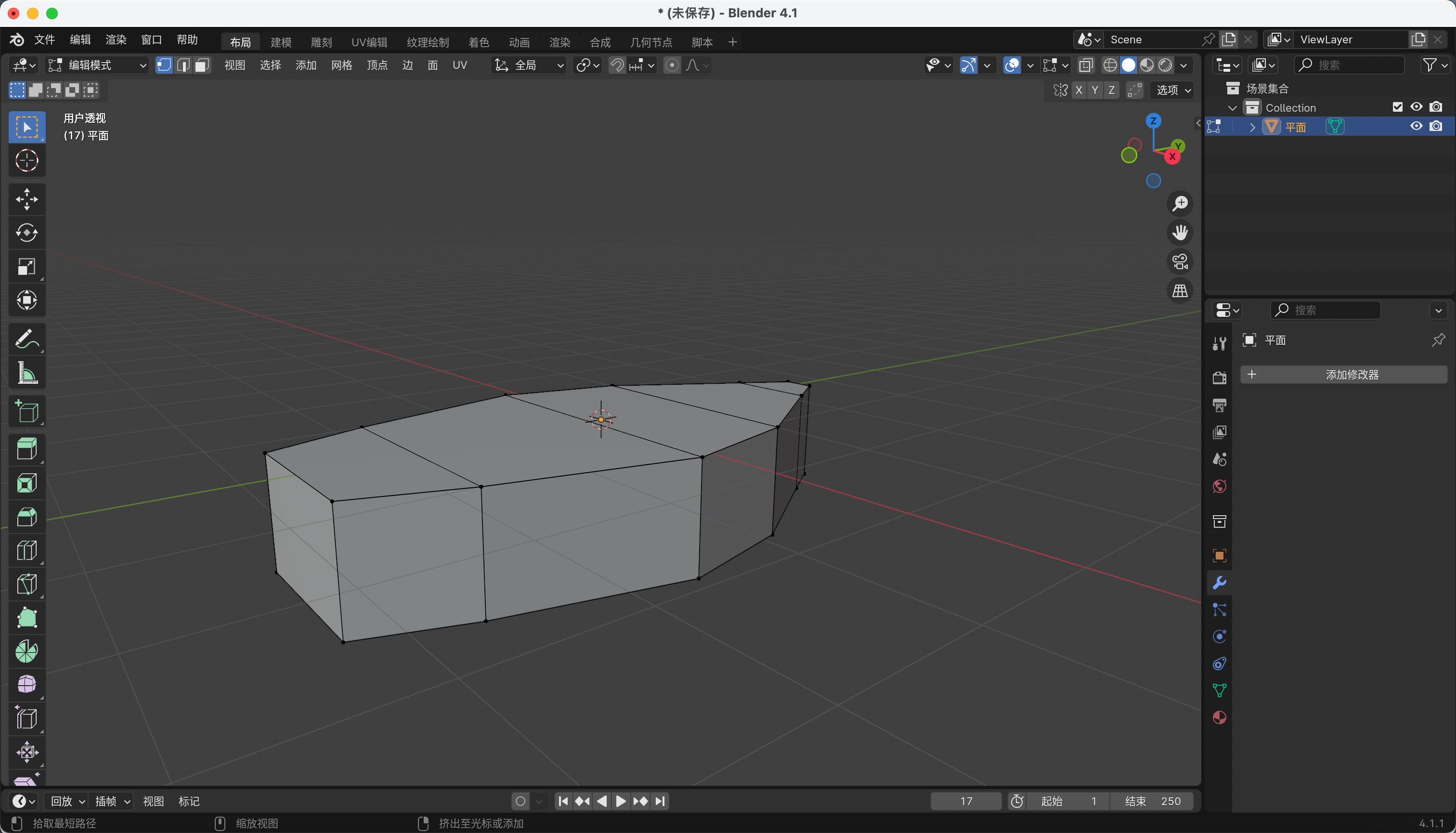
创建小船平面

  1. l 首先创建一个平面,快捷键是shift+a 如图1所示
  2. l 在y轴拉伸 (s + y) 如图2所示
  3. l 按tab键进入编辑模式 如图3所示
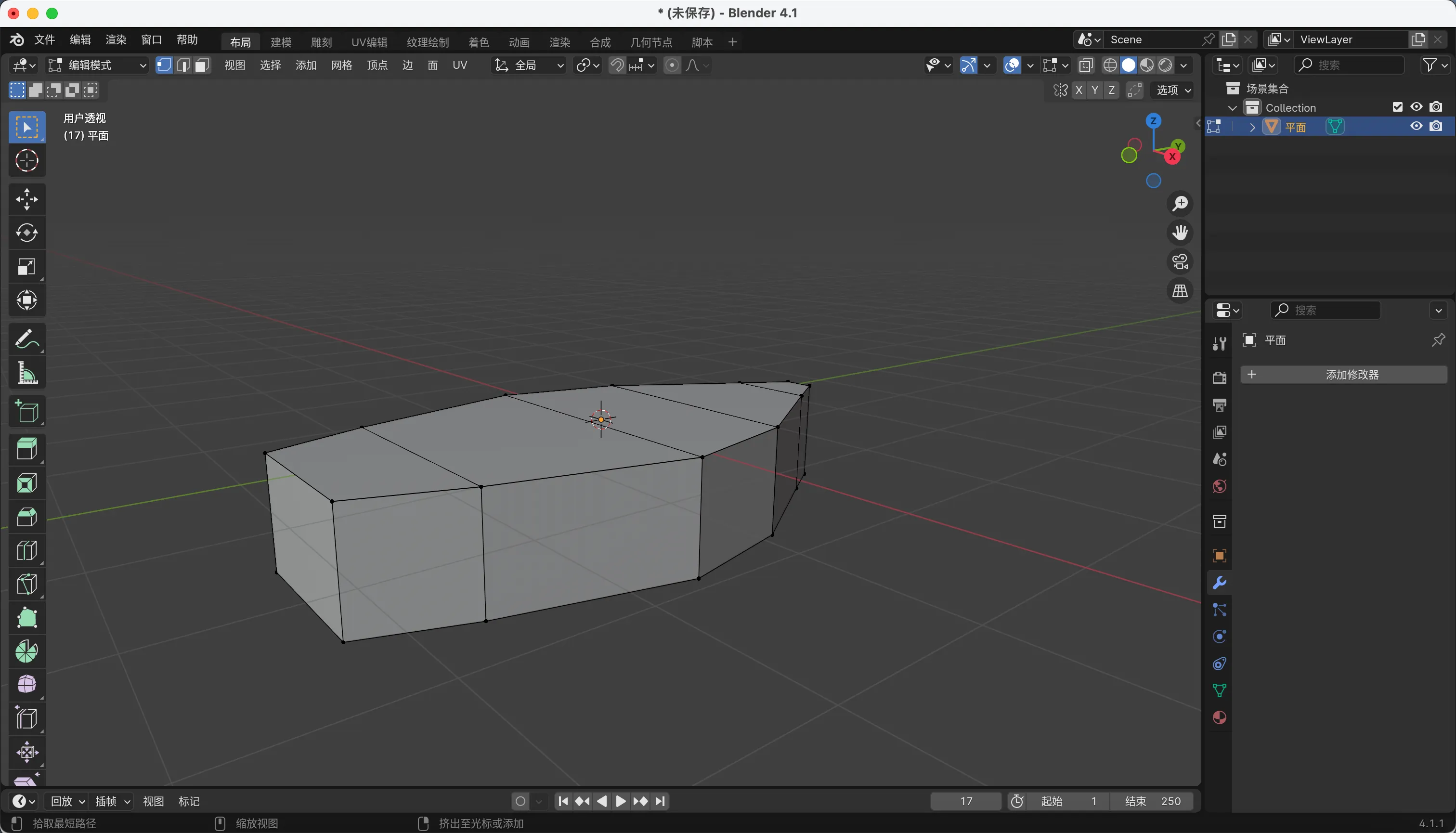
  4. l 如图4所示点击环切,勾选均匀,切割次数设置为4
2

调整平面形状

  1. l 进入到点模式,把船调整为如图1所示的形状,快捷键s缩放
  2. l 然后选中每一行的点,g+g 进行滑动调整位置 如图2所示
  3. l 然后全选,如图3所示 e+z 拉伸到如图4所示的效果
  4. l 进入到底视图,选中底下所有的点,s缩小 如图5所示,在按s+y放大到如图6所示
  5. l 竖着加一条环切,如图7所示
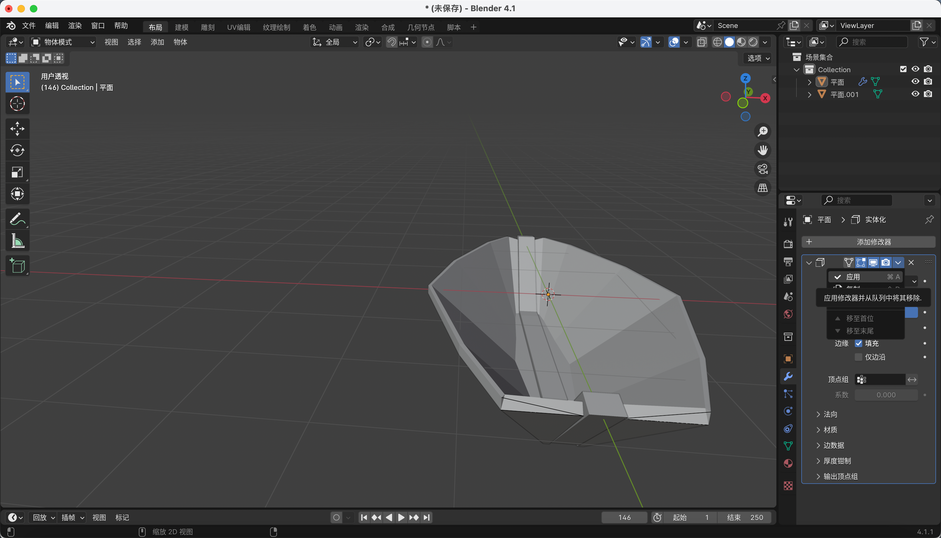
3

调整船身

  1. l 进入到边模式,选中如图1所示的循环边,ctrl+b 添加倒脚 如图2所示
  2. l 如图3所示选中上面所有的面,右键删除面
  3. l 进入到面模式,选中如图4所示的面,然后按 p(分离选中项)然后如图5所示添加一个实体化修改器
  4. l 如图6所示偏移设置为0,厚度根据自己情况来即可,然后应用
  5. l 然后给船身也添加一个厚度,点击应用
4

优化船身

  1. l 大家可以根据自己喜好把船头柱子延长一点,如图1所示, 然后把桥梁如图2所示的面选中添加倒脚
  2. l 如图3所示选中的边,ctrl+b添加倒脚
  3. l 效果如图4所示
5

船身木板座位

  1. l 如图1所示 创建一个立方体
  2. l 缩放为如图2所示的厚度和大小
  3. l tab进入编辑模式,ctrl给木板添加一个倒脚
  4. l shift+d +y 复制一份出来调整一下宽度即可, 如图3所示
  5. l 在复制出来两个调整一下大小放到船尾,如图4所示
6

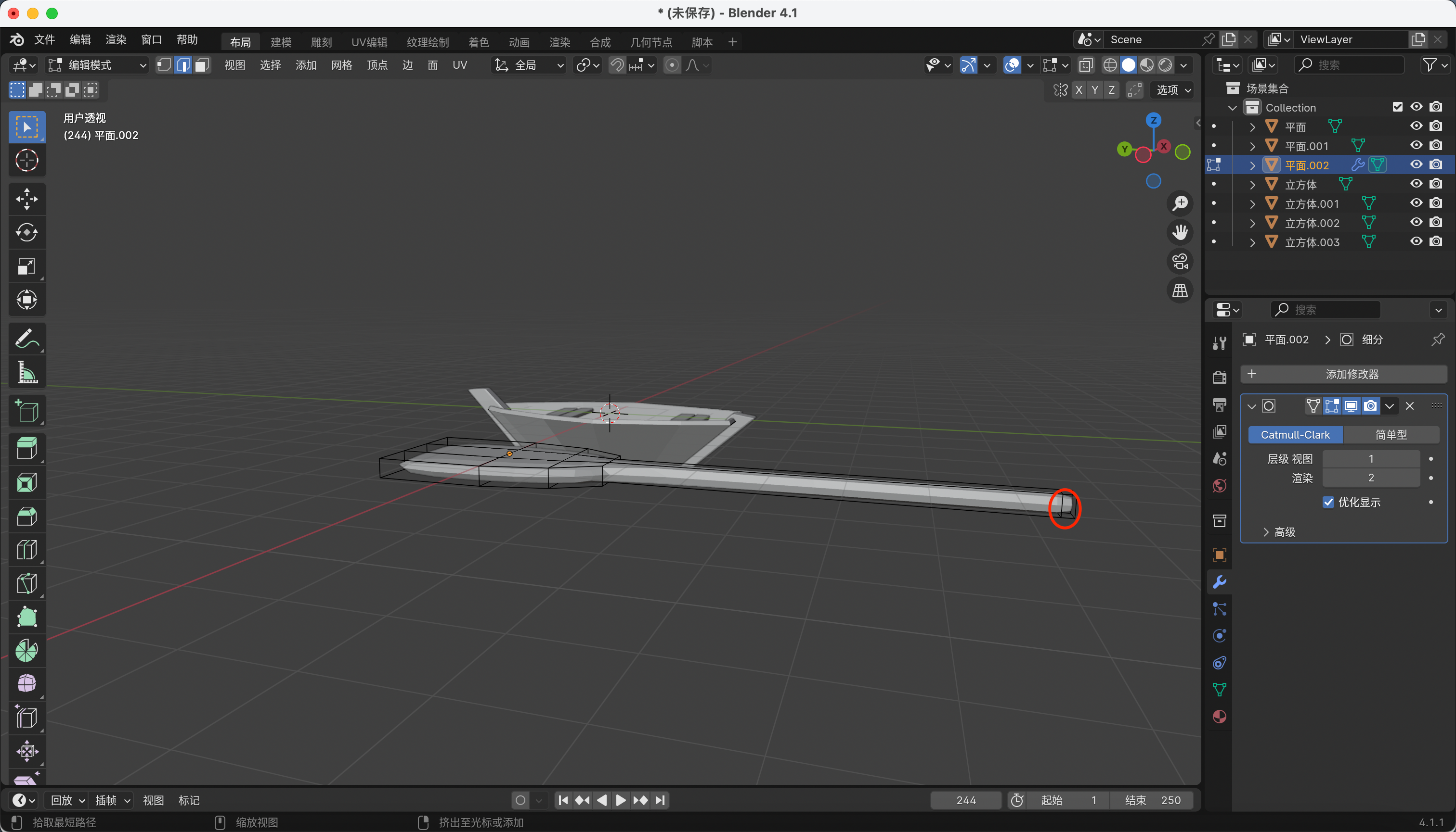
制作船桨

  1. l 首先如图1所示创建一个平面
  2. l s+y 把平面拉长一点,然后如图3所示加两个循环切割
  3. l 进入编辑模式,把平面缩放为如图4所示的效果
  4. l 如图5所示,竖向切割一下,切割次数设置为2
  5. l 选中如图6所示圈中的边,e+y挤出 然后选中整个船桨 e+z 挤出厚度
  6. l 然后给船桨加一个表面细分 如图7所示
  7. l 最后如图8所示添加一个切割在船桨尾部即可
7

完成

最后的效果如图

BL...
小船.blend
964.20KB
阅读记录0
点赞0
收藏0
禁止 本文未经作者允许授权,禁止转载
猜你喜欢
评论/提问(已发布 0 条)
头像
评论 评论
收藏 收藏
分享 分享
pdf下载 下载
pdf下载 举报