DIY 电池电量指示器/12V 电池自动切断装置

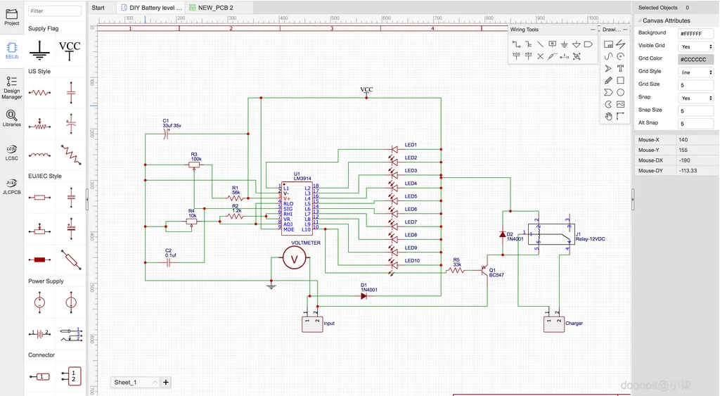
,我们的高端充电器忙于为锂聚合物电池充电,但您仍然需要为 12v 铅酸电池充电,我已经找到了针对这种情况的解决方案,因为我们将使用LM3914 IC构建电池容量指示器,并且我们还将在现有的充电器上添加一项重要功能,以便在电池充满电时切断充电电流。
如果您也面临同样的问题,那么这个棘手的问题正适合您。
1
设计原理图

2
设计PCB(印刷电路板)

3
工具和材料

4
组装PCB

5
最终结果

0
0
0猜你喜欢
评论/提问(已发布 0 条)






0
0
0