Blander建模教学之卡通小人


头像
崧峻.
原创
发布时间: 2025-06-10 02:09:13 | 阅读数 0收藏数 0评论数 0
封面
本期来教大家通过blander制作一个卡通小人,适合刚刚学习blander 的兄弟们拿来练手,稳固操作的基础,大家可以根据自己的喜好进行优化样式以及调整参数,新手小白也可以立刻上手。
1

准备工作

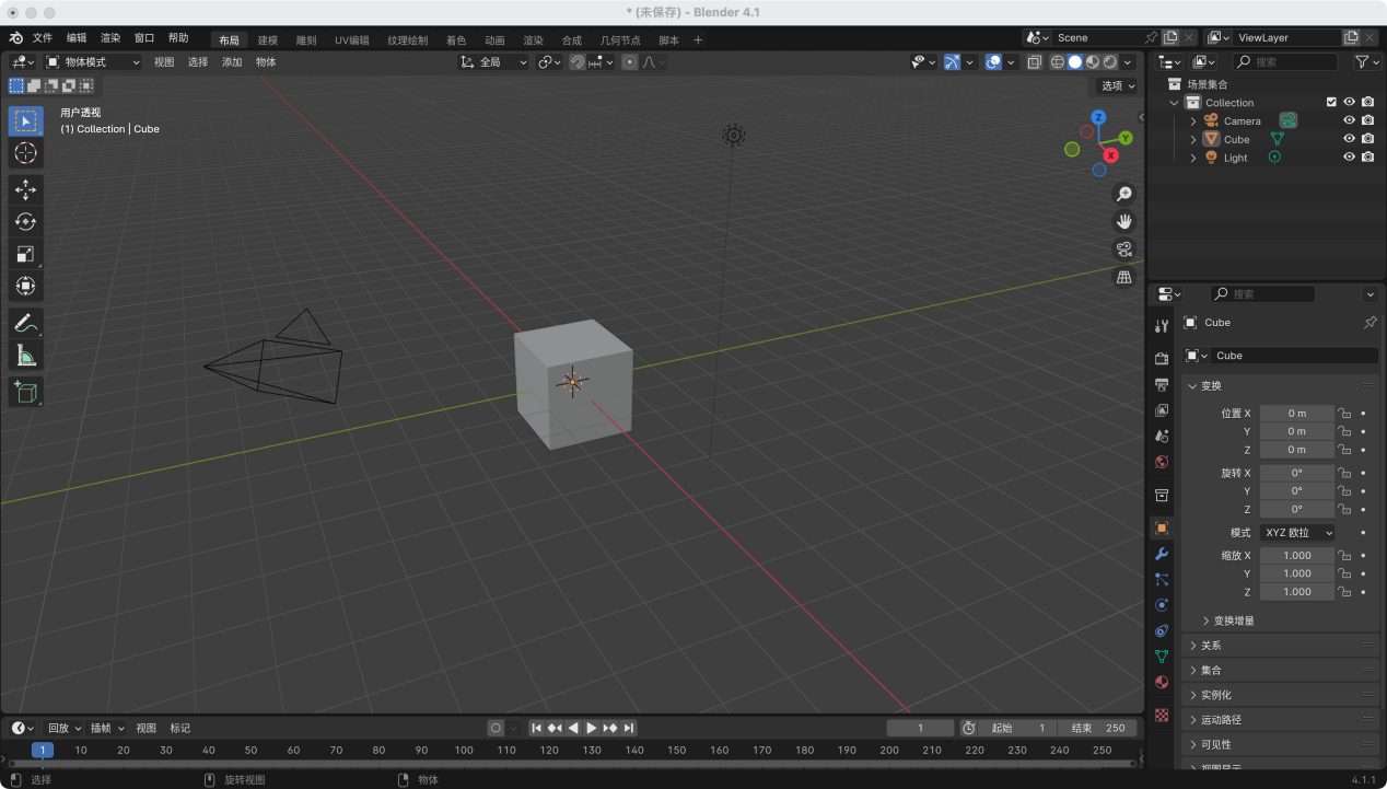
1. 打开Blander,如图1所示

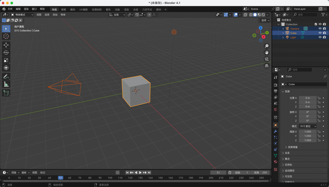
2. 选中如图2所示并把他们删除掉,这些都是初始化存在的,我们从0开始制作

2

创建身体

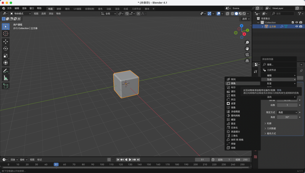
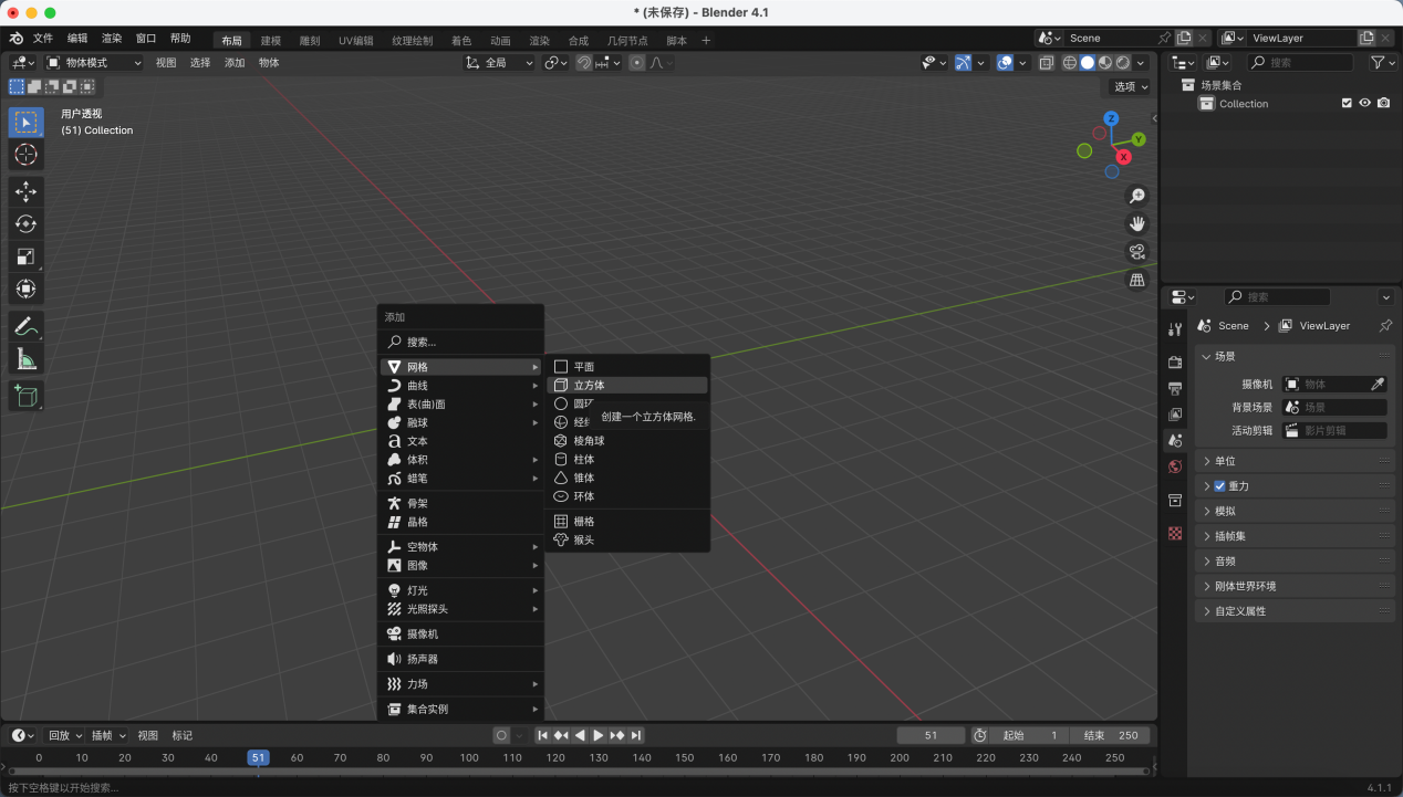
1. 创建一个立方体,如图1所示(快捷键是shift + a)

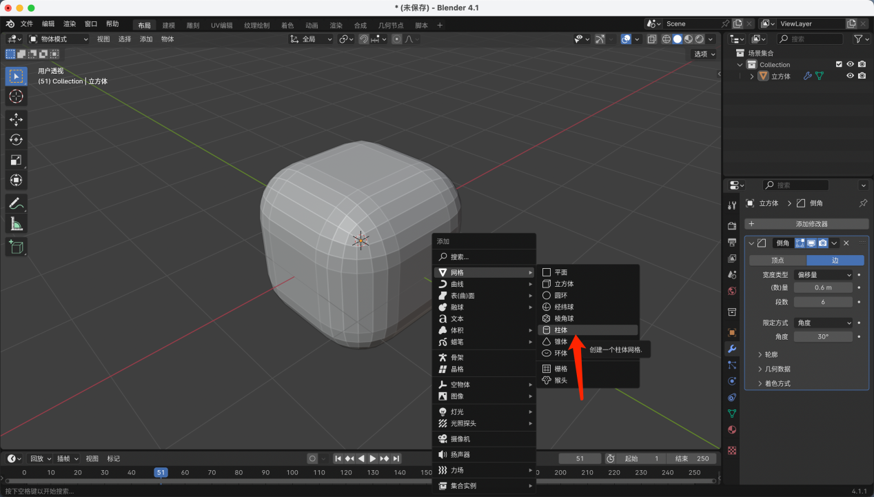
2. 如图2所示选择修改器

3. 点击添加修改器 -> 生成 -> 倒角 如图3所示

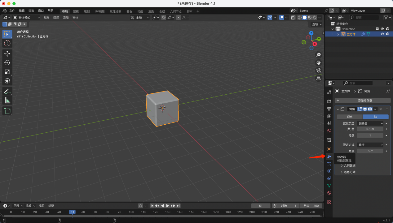
4. 数量设置为0.6 段数设置为6 如图4所示

3

制作腿部

  1. 创建一个柱体,如图1所示
  2. 缩小圆柱体(按住s键缩小)进入前视图进行调整位置(点击飘号键[~]),如图2所示
  3. 按s+z 竖向拉伸,拉伸为满意的长度即可 如图3所示
  4. 按ctrl+a 点击一下缩放,这样就应用了我们刚才的拉伸,然后创建一个倒脚,量设置为0.9m,段数设置为6,这样左侧的小腿就完成了 如图4所示
  5. 左面的腿做好了,接下来我们来做右侧的腿,按shift+D 进行复制移动,在按x 进行x轴的定向移动,移动到合适的位置如图5所示
4

制作嘴部

  1. l 下面开始进行嘴的制作,shift+a 创建一个环体
  2. l 点击下方添加环体 如图2所示 把小环半径改为0.7 如图3
  3. l 然后把环体进行旋转,按r 进行旋转 然后摁 x 90,沿着x轴承旋转90度 效果如图4
  4. l 然后按s给他缩小,在调整一下位置即可,最后如图5所示
5

制作眼球-眼皮

1. shift+A 添加一个经纬球

2. 按s把眼球缩小到合适的大小,然后调整一下位置 如图2所示

3. 按shift+d 复制一份,在按esc取消移动,然后在按 / 进入隔离模式,进行制作眼皮

4. 点击上方进入到编辑模式

5. 进入到点模式,然后选择最下方的点,点击上方衰减编辑,如图5 图6所示

6. 衰减区域大约0.5左右,快捷键g z 把圆球调整为如图7所示的效果然后恢复到物品模式,取消隔离模式,调整一下位置即可,最后如图8所示

6

制作眼仁

  1. l 选择眼球 按shift +d 把眼球复制出来一份 按y,沿着y轴移动出来一点,在按s把它缩小,如图1所示
  2. l 按 快捷键s + y 沿着y轴把它压扁一点,如图2所示
  3. l 然后把眼仁调整一下位置放到眼球里面即可如图3所示
  4. l shift+d把整个眼睛复制出来一份,在调整一下位置和旋转即可,如图4所示
7

完成-预览

最后建模效果图大概就是这样了,大家可以根据自己的喜好来调整样式和具体参数哦

BL...
卡通小人.blend
1.22MB
阅读记录0
点赞0
收藏0
禁止 本文未经作者允许授权,禁止转载
猜你喜欢
评论/提问(已发布 0 条)
头像
评论 评论
收藏 收藏
分享 分享
pdf下载 下载
pdf下载 举报